
Disgrifiad Manwl o'r Cynnyrch
SUS304 Peiriant Labelu Potel Rownd Awtomatig Modur Servo PLC
Cais
Mae'r labelu lapio awtomatig servo modur hwn yn beiriant y gellir ei gymhwyso ar gyfer pob math o wrthrychau gwastad fel bwyd, cemegol, fferyllol, cosmetig, deunydd ysgrifennu, disg CD, carton, blwch a thegelli olew amrywiol ac ati. Peiriannau labelu lapio awtomatig sy'n addas ar gyfer

Nodweddion
| Gweithrediad | Mae system reoli PLC yn gwneud peiriant labelu yn hawdd i'w weithredu |
| Deunydd | Mae prif gorff y peiriant labelu wedi'i wneud o ddur gwrthstaen SUS304 |
| Ffurfweddiad | Mae ein peiriannau labelu yn mabwysiadu rhannau brand Siapaneaidd, Almaeneg, Americanaidd, Corea neu Taiwan hysbys |
| Hyblygrwydd | Gall cleient ddewis ychwanegu argraffydd a pheiriant cod; yn gallu dewis cysylltu â converyer ai peidio. |
Paramedrau Technegol

| Enw | peiriant labelu lapio awtomatig |
| Cyflymder Labelu | 60-300pcs / mun |
| Uchder y Gwrthrych | 25-95mm |
| Trwch Gwrthrych | 12-25mm |
| Uchder y Label | 20-90mm |
| Hyd y Label | 25-80mm |
| Diamedr Y Tu Mewn i'r Rholer Diamedr | 76mm |
| Diamedr Allanol Rholer Label | 350mm |
| Cywirdeb Labelu | ± 0.5mm |
| Cyflenwad Pwer | 220V 50 / 60HZ 2KW |
| Defnydd Nwy o Argraffydd | 5Kg / m2 (os ychwanegwch beiriant codio) |
| Maint y Peiriant Labelu | 2500 (L) × 1250 (W) × 1750 (H) mm |
| Pwysau Peiriant Labelu | 150kg |
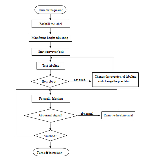
Siart llif gweithredu

Diagram cylched

Manylion yn dangos

Pecynnu a Llongau

· Porthladd: Shanghai
· Manylion pecynnu: pacio allforio achos pren
· Manylion dosbarthu: Fel rheol 12-15 diwrnod ar ôl derbyn y taliad
Ymddiried ynom, VKPAK , Eich dewis da! Ymateb cyflym i'ch cais!
Ein Gwasanaethau
1. Cynigiwch suddiad labelu proffesiynol i chi yn unol â'ch gofynion labelu penodol.
2. Cyflenwi peiriant labelu o ansawdd uchel i chi ar ôl gosod archeb.
3. Ceisiwch wneud yr amser dosbarthu mor fyr i ddiwallu'ch anghenion.
4. Darparu cefnogaeth dechnegol gydol oes i chi ar ôl i chi dderbyn ein peiriant.
Cwestiynau Cyffredin
1. Pa fath o beiriant labelu sydd gennych chi?
Annwyl Gwsmer, mae gennym beiriant labelu awtomatig a lled-awtomatig ar gyfer cynwysyddion crwn ac arwyneb gwastad. Mae rhai yn modelu un label ac eraill ar gyfer dau label neu fwy fyth. A gallwn ddylunio'r peiriant yn ôl eich sefyllfa labelu benodol.
Felly, roedd pls yn rhydd i anfon eich gofynion labelu atom, byddwn yn darparu datrysiad labelu boddhaol i chi.
2. Peiriant codio Couldweadd i argraffu dyddiad a lot Rhif?
Gallwch, gallwch ddewis ychwanegu peiriant codio i argraffu'r llythrennau a'r Rhif rydych chi eu heisiau.
Mae'n stamp poeth a gall argraffu ar y mwyaf o dair llinell.
3. Pa wybodaeth y dylem ei darparu i wirio'r model addas?
Mae pls yn anfon llun o'ch cynhwysydd a'ch label atom, yn ogystal â maint y cynhwysydd a'r label.
Mae Pls hefyd yn dweud wrthym pa fath o label rydych chi'n ei ddefnyddio, os yn bosibl. (Ar gyfer arholiad, hunanlynol, gallai glud, glud poeth, ac ati, p'un a yw'r label mewn rholyn neu ddarnau.) Yna, byddwn yn gadael i chi wirio'r model addas.
Tag: peiriant labelu diwydiannol, peiriant labelu poteli gwydr









