
Disgrifiad Manwl o'r Cynnyrch
| Cyflymder Label: | 20-200pcs / mun (Yn dibynnu ar Hyd y Label a thrwch y botel) | Gwrthrych Label Trwchus: | 20-200mm |
|---|---|---|---|
| Uchder y Gwrthrych: | 30-200mm | Uchder y Label: | 15-110mm |
| Hyd y Label: | 25-300mm | Diamedr y Tu Mewn i Roller Label: | 76mm |
| Diamedr Allanol Rholer Label: | 300mm | Cyflenwad Pwer: | 220V 50 / 60HZ 0.75KW Un cam |
| Pwysau Peiriant: | 150kg | Maint y Peiriant: | 1600 (L) * 550 (W) * 1600 (H) mm |
| Gair Allweddol: | Ymgeisydd Label Arwyneb Fflat | Model 1: | HAP200 |
| Model 2: | HAP300 |
Peiriant Ymgeisydd Label Arwyneb Fflat Awtomatig, peiriant labelu awtomatig top ac ochr economi dur gwrthstaen SUS304
Cais:
Peiriant Ymgeisydd Label Arwyneb Fflat Awtomatig, peiriant labelu awtomatig top ac ochr economi dur gwrthstaen SUS304 yn gymwysadwy ar gyfer pob math o wrthrychau gwastad fel bwyd, cemegol, fferyllol, cosmetig, deunydd ysgrifennu, disg CD, carton, blwch a thegelli olew amrywiol ac ati. peiriant labelu uchaf ac ochr awtomatig ar gyfer labelu ochr fflat. Mae peiriant labelu awtomatig ochr ac ochr yn addas ar gyfer:

Nodweddion:
- Gwneir y prif gorff gan ddur gwrthstaen SUS304 ac aloi alwminiwm gradd uchel.
- Mae pen labelu yn cael ei yrru gan fodur cam datblygedig sy'n cael ei fewnforio o Japan.
- Mae'r holl lygad hud yn synhwyrydd lluniau datblygedig a wnaed yn Japan.
- Mae system reoli PLC wedi'i chyfarparu â rhyngwyneb dynol, gan gynnwys 60 grŵp o uned cof.
- Gellir addasu safle ac uchder labelu.
- Gellir addasu'r uchder cludo yn ôl uchder y llinell gynhyrchu.
- Yn gallu cysylltu â chludfelt a llinell gynhyrchu
- Monitor label tryloyw ar gyfer yr opsiwn.
Ffigur ymddangosiad:

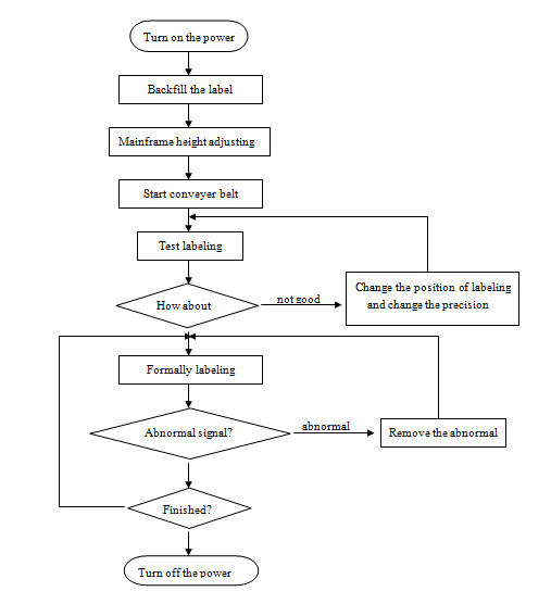
Siart llif gweithredu:

Diagram cylched:

Pecynnu a Llongau:
1. Porthladd:Shanghai
2. Manylion pecynnu:pacio allforio achos pren
3. Manylion dosbarthu:Fel rheol 12-15 diwrnod ar ôl derbyn y taliad
Cwestiynau Cyffredin:
1) showLabel show erect go ffer
Rheswm: mae'r cyflymder allbwn labelu yn rhy uchel, neu mae cyflymder y llinell ymgynnull i isel
Datrysiadau: arafu cyflymder allbynnu label neu gyflymu cyflymder y llinell ymgynnull (cyflymder y botel yn symud).
2) .label sioe goffer littery
Rheswm:
① nid yw'r bwrdd aradr yn wastad;
② nid yw'r croen oddi ar ymyl y bwrdd yn gyfochrog â gorchudd y botel;
③ mae'r label yn cael ei wasgu'n rhy ysgafn
Datrysiadau:
① cyfnewid bwrdd aradr,
Mae addasu i wneud y croen oddi ar ymyl y bwrdd yn gyfochrog â gorchudd y botel,
③Cysylltwch y gwregys label yn iawn.
Tag: cymhwysydd label fflat, peiriant labelu blwch









